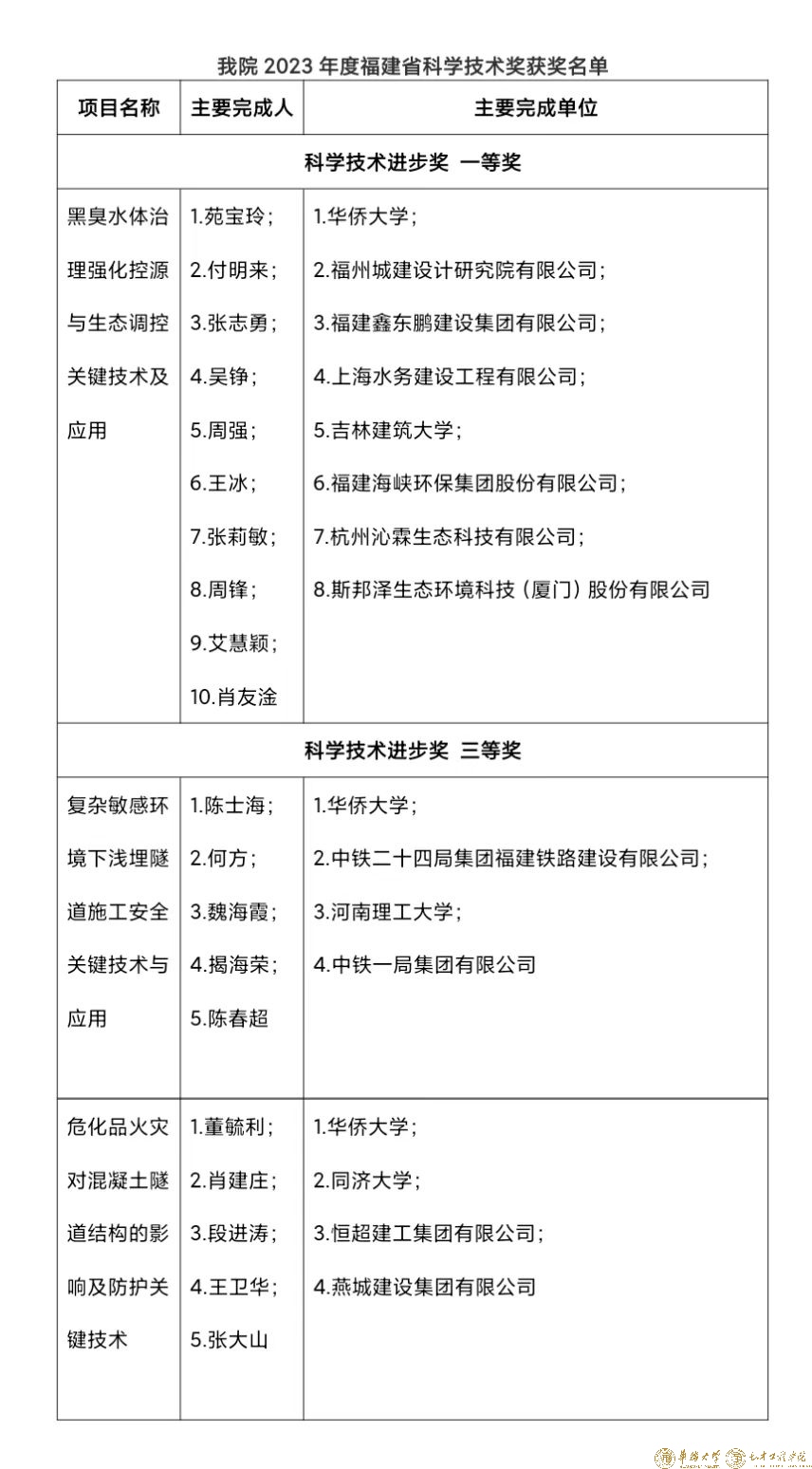
日前,福建省人民政府公布2023年度省科学技术奖励名单,我院3项科技成果荣获2023年度福建省科学技术奖,其中科技进步奖一等奖1项、三等奖2项。《黑臭水体治理强化控源与生态调控关键技术及应用》项目,由苑宝玲教授主持,荣获福建省科技进步一等奖。这是继2022年度之后,我院再次以第一完成单位获此殊荣!
同时,陈士海教授主持的《复杂敏感环境下浅埋隧道施工安全关键技术与应用》,董毓利教授主持的《危化品火灾对混凝土隧道结构的影响及防护关键技术》以我院为第一完成单位,获得福建省科技进步三等奖。
福建省科学技术奖是福建省科技创新领域的最高荣誉。近年来,太阳成集团tyc122ccvip在该奖项中屡创佳绩,近5年共荣获一等奖2项、二等奖5项、三等奖8项。这些成绩不仅充分展示了学院在服务区域经济社会发展、推动科技创新与产业创新深度融合方面取得的显著成效,更是对学院持续加强科研投入和人才培养的高度认可。展望未来,学院将继续加大科研力度,不断续写科技创新的新篇章,为区域高质量发展注入新的动力,为实现高水平科技自立自强贡献更多力量。

初审:叶少雄
复审:陈竹林
终审:陈雪琴、刘阳